搜索
首页
通知公告
新闻动态
党建工作
机构设置
下载中心
普法宣传
联系我们
通知公告
首页
/
通知公告
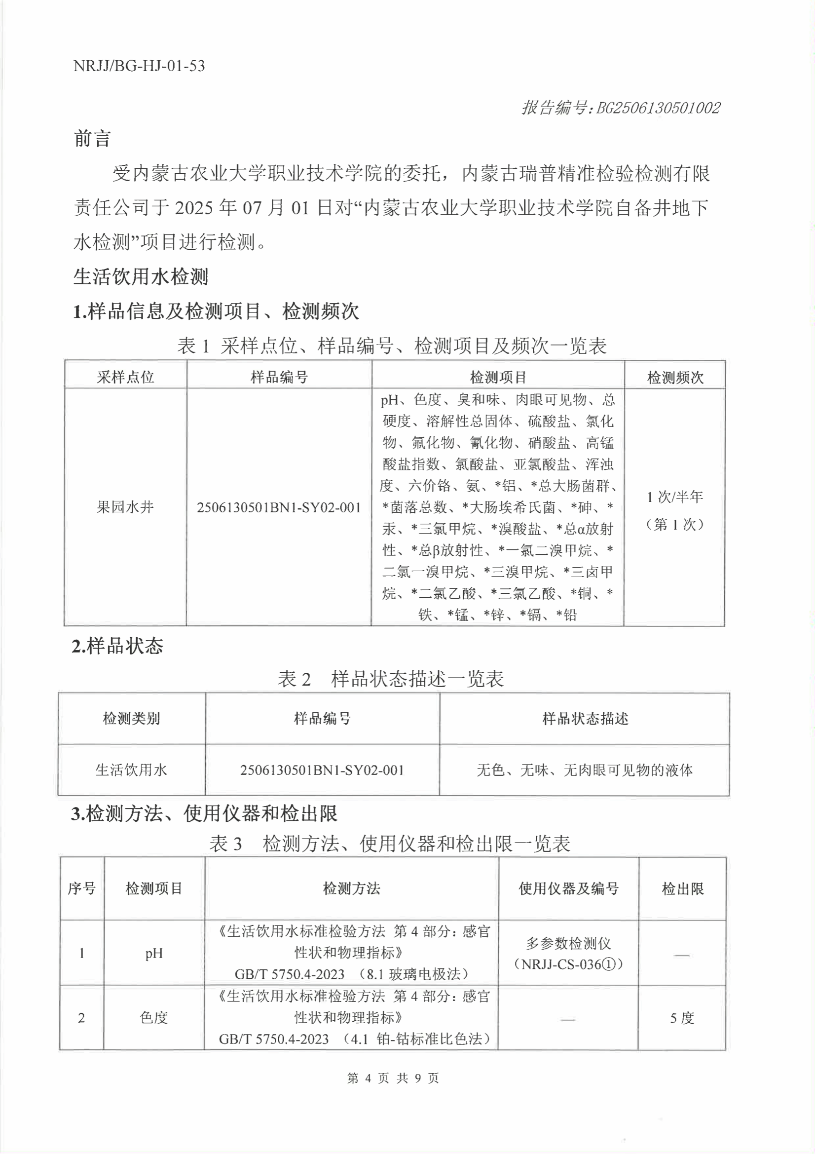
学院自备井地下水水质检测报告公示(二)
来源:王宏硕 发布时间:2025年09月10日 15:19 访问量:0
字号:
大
中
小
打印